独家议标范文揭秘,策略、技巧与实操指南

独家议标范文揭秘,策略、技巧与实操指南

admin 2025-01-31 商品分类 1428 次浏览 0个评论

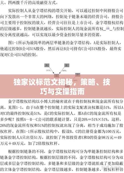
在商务活动中,议标环节至关重要,它关乎项目的成败以及合作双方的利益分配,本文将围绕独家议标范文展开讨论,介绍议标的策略、技巧及实际操作,旨在为参与议标的企业或个人提供有益的参考。

议标策略

1、明确目标:在议标前,应明确自身的目标,包括期望的合作伙伴、项目规模、预算等,明确目标有助于在议标过程中把握方向,避免偏离主题。

2、深入了解对手:收集关于竞争对手的信息,包括其背景、实力、业务范围等,这有助于分析对手的优劣势,从而制定更有针对性的议标策略。

3、突出优势:在议标过程中,要突出自身企业或产品的优势,如技术优势、品质保证、售后服务等,这些优势能够吸引潜在合作伙伴的关注,提高议标成功率。

议标技巧

1、精准表达:在议标过程中,要准确、清晰地表达自身观点和需求,避免使用模糊或含糊的措辞,以免引起误解或产生不必要的沟通障碍。

2、倾听与沟通:在议标过程中,要善于倾听对方的意见和需求,保持开放的态度,通过有效的沟通,寻求双方利益的共同点,达成共赢。

3、灵活调整:在议标过程中,要根据对方的反馈和实际情况灵活调整策略,不要过于坚持己见,要适度妥协,以达成合作。

实际操作

1、准备工作:在议标前,要做好充分准备,包括收集相关资料、制定议标方案、准备演示材料等,这些准备工作有助于提高议标效率,增加成功率。

独家议标范文揭秘,策略、技巧与实操指南

2、开场白:在议标开始时,要用简洁明了的语言介绍自身企业或产品,开场白要吸引注意,激发对方的兴趣,为后续的讨论奠定基础。

3、展示优势:在议标过程中,要适时展示自身企业或产品的优势,可以通过案例分享、数据对比等方式进行展示,让对方更加了解自身的实力和信誉。

4、回应质疑:在议标过程中,可能会遇到对方的质疑或反对意见,要冷静应对,提供合理的解释和解决方案,避免过度争辩,以事实和数据为依据进行回应。

5、达成协议:在议标结束时,要总结双方达成的共识,明确合作细节,双方应签署协议,确保合作顺利进行。

范文示例

以下是一个独家议标范文的示例:

尊敬的XX公司:

感谢您对我们公司的关注和支持,我们很荣幸能够参与此次议标活动,就XX项目与您进行深入探讨。

我们的公司致力于XX领域的研究和产品开发,拥有多年的经验和专业技术团队,我们的产品在市场上享有良好的声誉,并得到了广大客户的一致好评。

独家议标范文揭秘,策略、技巧与实操指南

在此次议标中,我们希望能够与贵公司建立长期稳定的合作关系,我们愿意提供高品质的产品和服务,为贵公司的发展提供有力支持。

我们的优势在于:

1、先进的技术:我们拥有先进的研发技术和生产设备,能够保证产品的质量和性能。

2、丰富的经验:我们在XX领域拥有多年的经验,能够迅速应对各种问题和挑战。

3、优质的售后服务:我们提供全面的售后服务,确保客户的满意度。

我们非常期待与贵公司展开合作,共同实现双赢,如果您有任何疑问或需要进一步了解我们的产品和服务,请随时与我们联系。

本文围绕独家议标范文展开讨论,介绍了议标的策略、技巧及实际操作,通过范文示例,读者可以更好地了解如何撰写一份有效的议标范文,希望本文能为参与议标的企业或个人提供有益的参考。

你可能想看:

转载请注明来自眉山市东坡区麦冬冬商行,本文标题:《独家议标范文揭秘,策略、技巧与实操指南》

百度分享代码,如果开启HTTPS请参考李洋个人博客

发表评论

快捷回复:

评论列表 (暂无评论,1428人围观)参与讨论

还没有评论,来说两句吧...

Top